|
PLCnext API Documentation 25.9.0.13
|

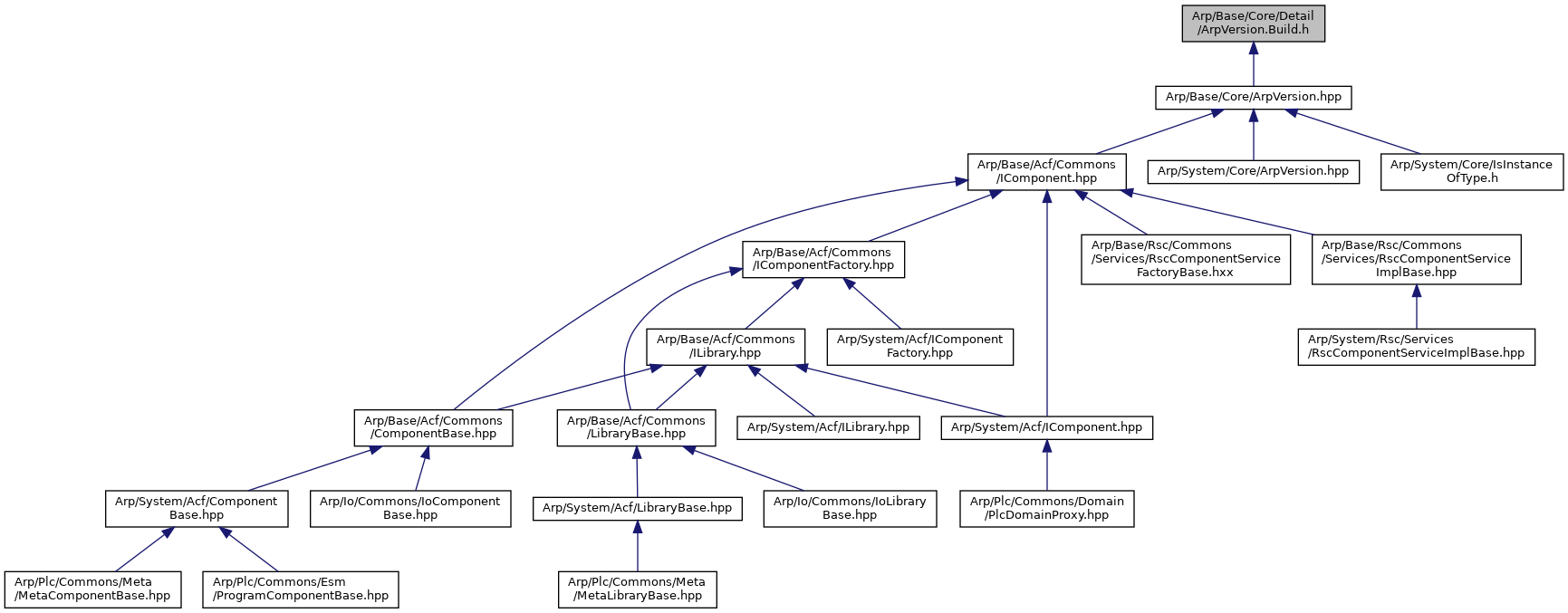
Go to the source code of this file.
Macros | |
| #define | ARP_VERSION_NAME "2025.9.0" |
| Defines the version name in particular. | |
| #define | ARP_VERSION_MAJOR 25 |
| The major version. | |
| #define | ARP_VERSION_MINOR 9 |
| The minor version. | |
| #define | ARP_VERSION_PATCH 0 |
| The patch version. | |
| #define | ARP_VERSION_BUILD 13 |
| The build number. More... | |
| #define | ARP_VERSION_STATE "alpha" |
| The build state. | |
| #define | ARP_VERSION_BUILT_BY_JOB "PLCnext/Arp_API_DOC/release%2F25.9.x" |
| The build job. | |
| #define | ARP_GIT_COMMIT_HASH = "fa5c61b98433209ada7e3066e71de76d4b01b9ce" |
| The GIT commit hash. | |
Provides the ARP firmware and SDK version info, which are set or generated during build.
| #define ARP_VERSION_BUILD 13 |
The build number.
The consecutive build number '0' marks a local build.